Since: 14,Octorber 2004 : Revision 2, September 2025
DAC-01TLB 1
DAC-01は、2015年に作成いたものです。ハイエンド機に引けを取らない音質が得られています。しかし、DAC LPF OP AMPを差動三段+TLBに置き換えて予想を大きく上回る高音質が得られました。差動三段+TLBによるAQ-02でLPの音が格段に向上し、DAC-01との差が大きいく開きました。AQ-02は、透明感があり立体的で有機的な耳障りですが、DAC-01は、ザラつきがあり、透明感に欠け平面的で無機的な印象です。

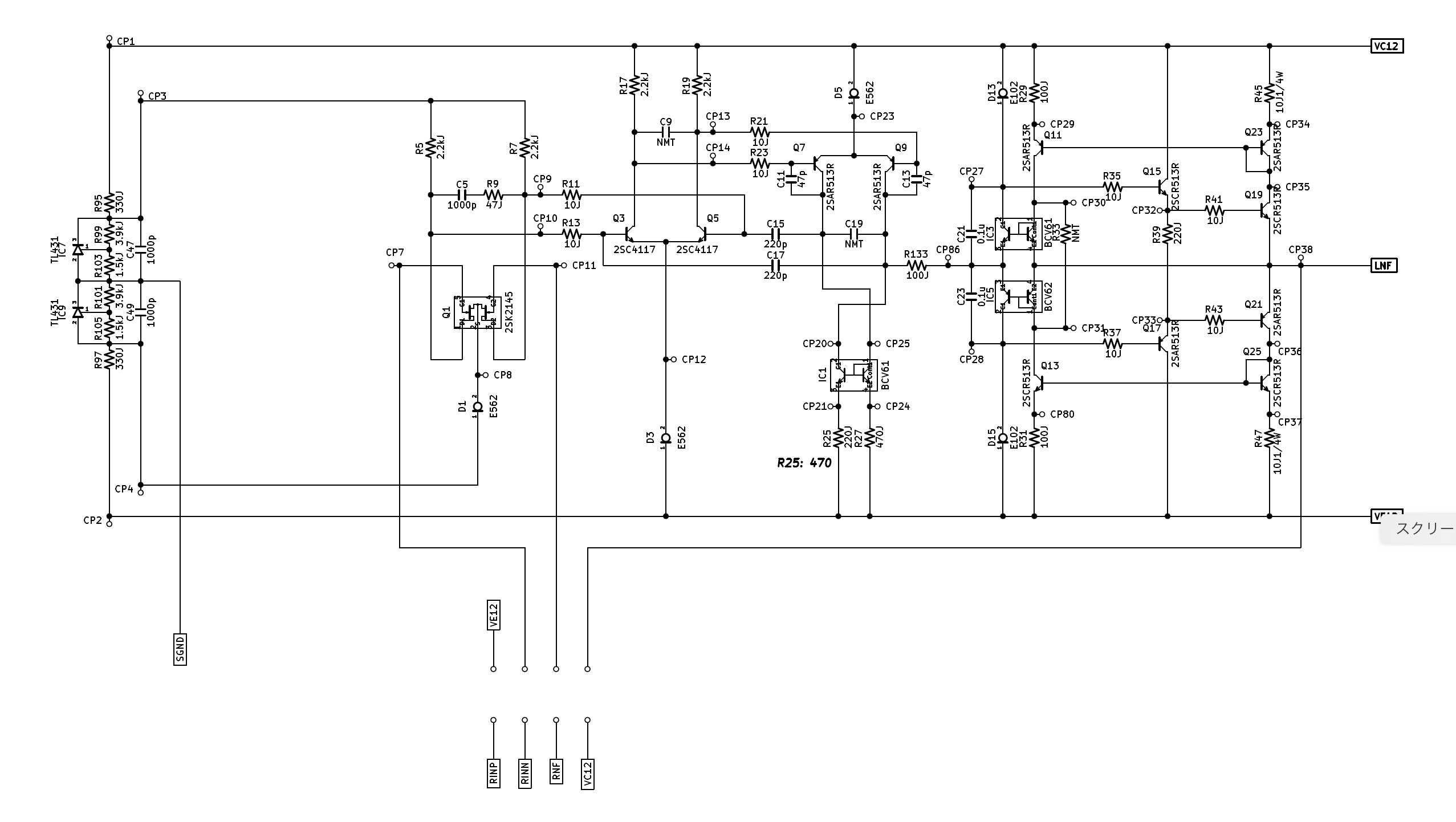
AQ-02の制作で開発した差動三段 + Trans Linear Bias AMPにより、OP AMPを超えた活き活きした見通しの良い音質が得られました。気を良くして、同じ回路構成(出力電力が大きいので終段トランジスタ周りは最適化しています。)で、TLB4も作成し良い音質が得られました。アナログレコードがCDの音質を上回っていますが、片面15分程度の時間的制約や取扱が煩雑です。DAC-01 よりAQ-02のほうが好ましい音質です。DAC-01のLPF部は試聴の結果、LM4562(LME49720同等先発品)を使用しています。これをTrans Linear Bias AMPに置き換えたらどんな音質が得られるのか興味を持ちました。OP AMPを外し、置き換えることにしました。DIR CS8416、ジッタークリーナー CS2300-02、DAC FN1242Nはそのまま使用します。MUTEは、AQ-02の基板を使用し出力しますが、不要なCRはNMTです。
![]()
Lch回路図です。入力、帰還入力はDAC-01基板にCRがあります。DIP8に対応した入出力です。Rchは省略します。

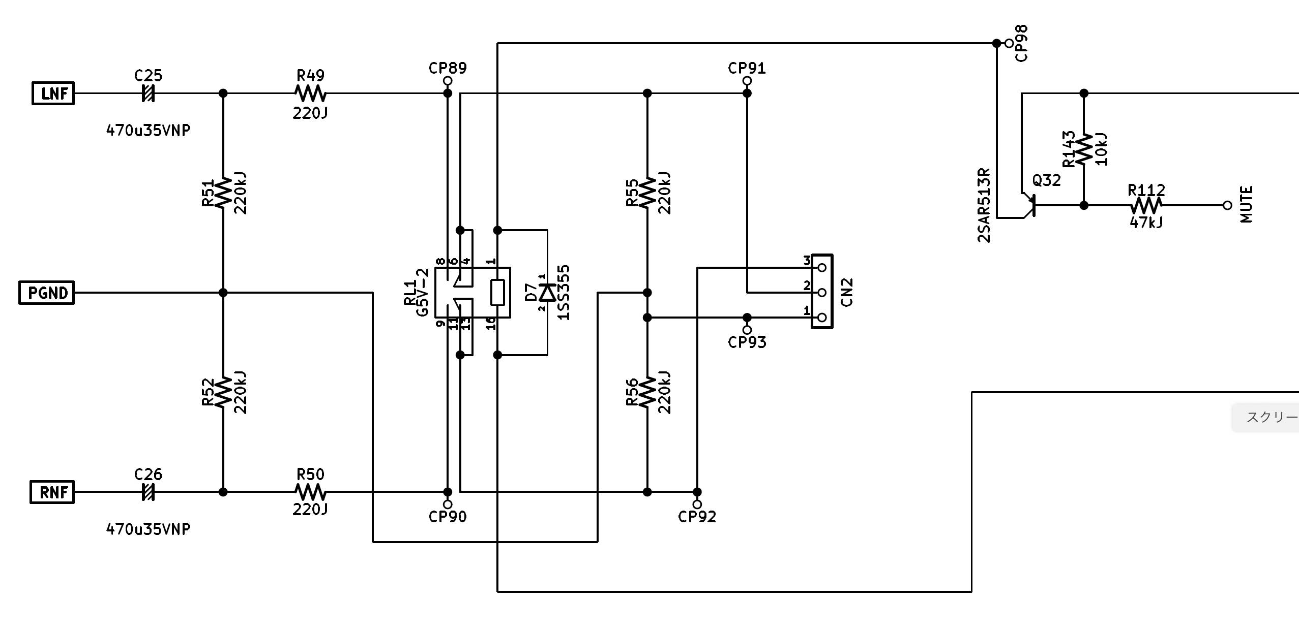
MUTE回路です。DAC-01のトランジスタミュートでは、出力がショートされ、出力トランジスタの定格を超えてしまうので、AQ-02基板のリレーを用います。元の回路の制御信号でリレーを制御します。

実装した基板のCPランドを利用してDAC-01に配線で実装します。

・音質: TLBは、通常のBIASでは得られない、瑞々しさ、活き活きしたといった大きな特徴があります。LPF OP AMPを置き換えると、同じ改善が出来ました。帯域が広がり低域が充実し、比較にならないほどクリアで焦点のしっかりした力強さが得られました。これは予想以上の改善です。DAC-01は、24bit, 8fsの二昔前のFN1242Nを使用しています。しかし、TLBを組み込んだことで、最新のDACに引けを取らない、むしろこれまでに聴いたことのないアナログでしか得られなった厚みのある音質が得られました。
OP AMPを置き換えただけで、これだけの音質が得られた要因は別の機会に述べたいと思います。