Since: 14,Octorber 2004 : Revision 2, September 2025
Trans Linear Bias AMP4 1
PhonoEQ AQ-02で採用した差動3段電圧増幅段+TLBを用いて、パワーアンプを製作しました。


TLB 3は、特に気になるところはありません。OP AMP ADA4700-1の等価回路は公開されていませんが、出力段は、おそらくNPNとPNPの通常バイアスによるコンプリメンタリプッシュプルと推測します。Trans Linear Bias出力段ですので、電圧増幅段の通常バイアスを避けるとどの様な音質になるかを確認します。
音質
TLB 1で、瑞々しい・活き活きしている・透明感がある・より自然 な音質を確認し、初段をTL431定電圧電源のJ-FETを加えTrans Linear Bias AMP3で、さらにこれらの傾向が向上しました。電圧増幅段を差動構成とした、今回のTrans Linear Bias AMP4では、聴感の静けさが上増して透明感がさらに向上し、音像がより自然に浮かび上がり、音場の再現性も向上した様に聴こえます。
特性
シミュレーションしました。

オープンループゲインは124dBです。一般的なオペアンプ同等です。流石にJ-FET差動+ADA4700-1にはおよびませんが、必要十分と判断します。位相余裕は11度で、安定です。
性能
AA-3に組み込みました。概ねTLB 3と同程度の歪率が確認できました。
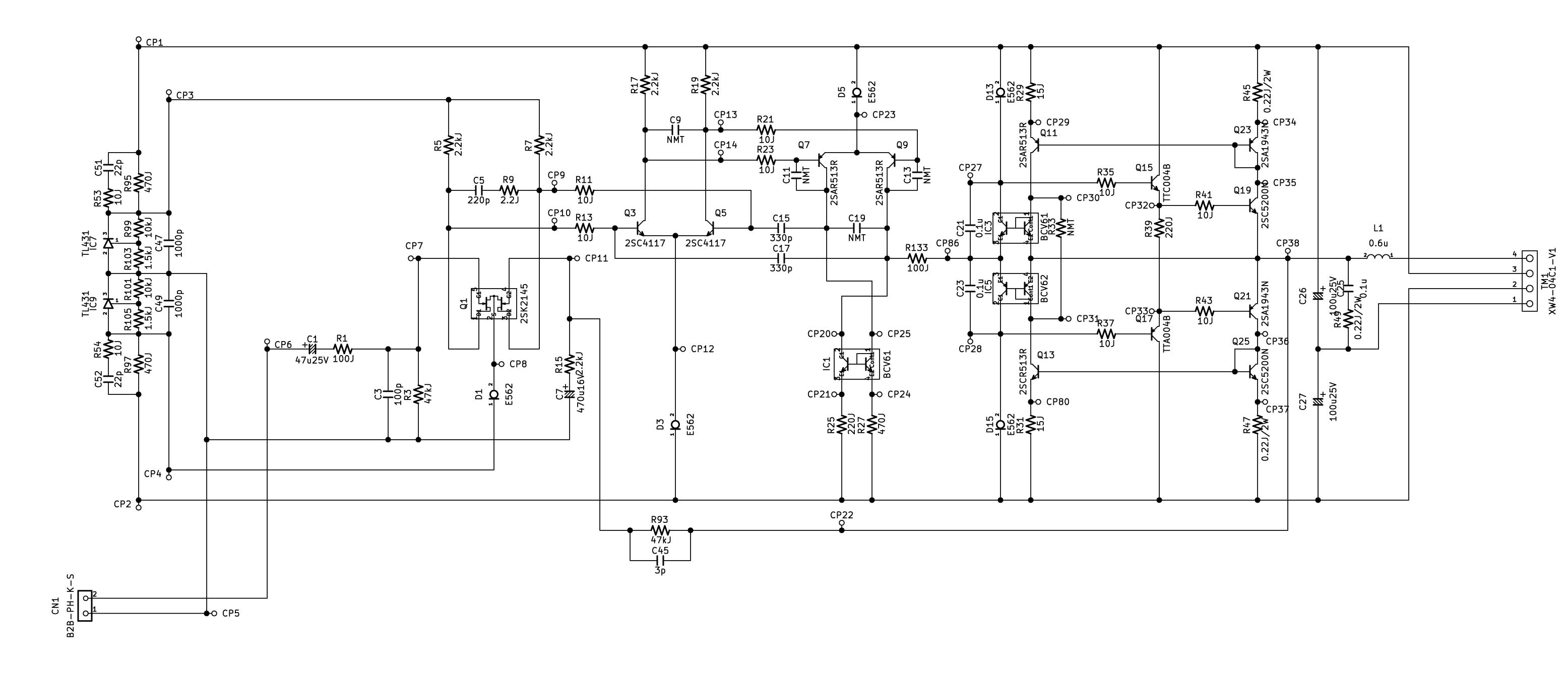
基板
Lchの回路図を示しましたが、Rchも同じ回路でCR No.を別途割付、KiCADで作画しました。
幅100mm、1 ch 奥行き44.5mm、ミシン目幅2mmで、高さ91mmです。ファイナルTRは、ケースの放熱板に合わせ、21.9mmです。

ミシン目を設け、割取る予定でしたが、FR4基材は強く、破ることが出来ず、金鋸で切断しました。ミシン目がガイドになり容易に背t段出来ました。